Zekâ Kuramları: Kısa Bir Giriş
Spearman'dan John Bissell Carroll'a kadar uzanan teorik modeller
Giriş
RIOTIQ sitesine girdiğiniz zaman aşağıda bir zaman çizelgesi göreceksiniz.
Bu zaman çizelgesinde dikkatinizi çekmesi gereken ilk şey zekâyı ölçmeye çalışan ilk kişinin Francis Galton olduğudur. Francis Galton’un davranış genetiği, istatistik (korelasyon kavramı), anket çalışmaları, psikometri, parmak izi ve aklınıza gelebilecek birçok alana yaptığı katkıları bir paragrafta anlatmak oldukça zor. Kendisi döneminin en önemli entelektüellerinden biri ve bilenler bilir, Darwin kendisinin üvey kuzenidir. Görüldüğü gibi zekâyı “ölçmeye” ve onu tanımlamaya çalışmak 1884 yılına kadar uzanıyor. Galton o dönemde bu ölçümü iki şeyle yapmaya çalışmıştı 1) Tepki süresi, 2) Duyusal ayırt etme (sensory discrimination). Yine de hiçbir zaman zekâ kelimesini kullanmadı. Mental yetenek veya bilişsel (cognitive) yetenek kelimelerini tercih etti. İlginçtir ki bu kelimeleri kullanırken de hiçbir zaman tam anlamıyla bir tanım sunmadı.
1905 yılında ilk modern zekâ testinin Binet ve Simon (iki Fransız) tarafından geliştirildiğini de çizelge de görüyorsunuz. Kendileri bu testi hazırlarken Galton’un çalışmalarından oldukça etkilenmişlerdir ve Galton’un zekâ ölçümü için yaptığı karmaşık çalışmaları standardize etmeye çalışmışlardır. Bu testi geliştirirken Galton’un gelitirdiği testlerden birkaçını (örneğin, rakam dizisi belleği ve ağırlık ayırt etme) ödünç almışlardır; fakat aynı zamanda akıl yürütme, yargılama, planlama, sözel anlama ve bilgi edinme gibi daha yüksek zihinsel süreçleri harekete geçiren çok daha karmaşık yeni testler geliştirmişlerdir.
Ama bu üç çalışan zaman zaman bilişsel yetenek veya zekâ kavramlarından bahsetse de genel zekâ veya g faktöründen bahsetmemişti, ta ki Charles Spearman’e kadar. Spearman okuldaki çocukların çeşitli derslerdeki başarısını incelerken önemli bir şey görmüştür: Çocukların bir dersteki testten aldığı puan diğer derslerdeki testlerden aldığı puanlarla yüksek ölçüde korelasyon gösteriyordu. Basitçe, tüm bilişsel testlerin pozitif ilişkili olduğunu görmüştü. Bu gözleminden yola çıkarak şu an bütün psikoloji alanında sıkça kullanılan faktör analizini geliştirdi ve zekânın ilk kuramını ortaya attı: iki faktör kuramı.
Not: Faktör analizi yöntemi, her bir değişkenin, analizdeki tüm değişkenlere ortak olan faktörle ne ölçüde ilişkili (veya yüklü/korele) olduğunu belirlemeyi amaçlayan bir yöntem.
Spearman’ın iki faktörlü kuramı, içerik ya da beceriler ne kadar farklı olursa olsun, her zihinsel testin yalnızca iki faktörü ölçtüğünü öne sürüyordu: g ve s; burada g genel bir faktördür, s ise her teste özgü bir faktördür. Mamafih, Spearman’ın ilk çalışmalarında mevcut olandan daha fazla sayıda teste dayanan sonraki araştırmalar, yalnızca g’nin testler arasındaki tüm korelasyonları açıklayamadığını ortaya koydu. Bu nedenle Spearman, g dışında başka faktörlerin de var olduğunu kabul etti. Günümüzde bu faktörlere grup faktörleri denir; benzer görev taleplerine sahip (örneğin sözel, mekânsal, sayısal ya da mekanik) test gruplarının ortak olarak paylaştığı faktörlerdir.
Bu noktada fark etmişsinizdir ki temel istatistik ve psikometride (açıklayıcı veya doğrulayıcı faktör analizi vb.) kullanılan çoğu kavram aslında zekâ alanı çalışmalarından çıktı.
Yazının bu kısmında aradaki yılları atlamam gerekiyor çünkü uzun uzun anlatırsam 2000 kelimeyi aşacak.. Yine de Galton’u ve Spearman’ı bilmek yazının sonrasını anlamak için çok önemli. Fark ettiyseniz, bu çalışmalarda detaylı olarak bilişsel yeteneklerden “ayrı” şekilde bahsedilmiyor. Örneğin güncel tartışmalar reaksiyon süresi, akıcı veya kristalize akıl yürütme, görsel-uzlamsal yetenek vb. şeylerden bahsediyor. Bu spesifik yeteneklerden veya grup faktörlerinden kapsamlı bir şekilde konuşmamız zekânın gerçek bir teorisi ortaya atılana kadar var olmayacak.
Alandaki en büyük kırılmayı yaratan çalışma Amerikalı Psikolog John Bissell Carroll’in 1993 yılında yayımladığı Human Cognitive Abilities: A Survey of Factor-Analytic Studies kitabıdır. Carroll, bu kitabında üç katmanlı bir zekâ modeli sunar: 1) Spesifik Yetenekler, 2) Daha geniş grup faktörleri, 3) En üstte yer alan g faktörü (detayları aşağıda).
II. Zekâ Modellerinin Özeti
Bu küçük tarihsel anlatıdan sonra g faktörü üzerinden gelişen zekâ modellerini inceleyelim:
A. İki Faktörlü Model (Spearman)
Francis Galton’un bireysel farklılıklarla ilgili fikirlerinden yola çıkan Spearman, tüm bilişsel testlerin ortak bir paydası olduğunu gösterdi. Tüm bilişsel testlerde ortak olan bir genel faktör (g) ve her teste özgü özel faktör (s) vardır.
g ve s birbirinden bağımsızdır, her ikisi de doğrudan gözlenen ölçümlere etki eder.
Grup faktörleri başlangıçta modele dahil edilmemiştir.
B. Çoklu Faktör Modeli (Thurstone, 1938)
Thurstone, zekânın tek bir genel faktörden değil, birbirinden bağımsız birincil zihinsel yeteneklerden (örneğin sözel anlama, sayısal yetenek, mekânsal akıl yürütme) oluştuğunu savundu. Bu yaklaşım g faktörünü reddediyordu; lâkin kendisi bu yaklaşımdan sonra vazgeçti. Başlangıçta faktörleri dik (ortogonal) kabul etse de daha sonra bunların yüksek oranda korelasyon gösterdiğini kabul etti, bu da ikinci düzey faktörlerin (higher-order) ortaya çıkmasına zemin hazırladı.
C. Korelasyonlu Faktörler Modeli
Zamanla, bu farklı yeteneklerin aslında birbiriyle yüksek oranda korelasyon gösterdiği görüldü. Bu bulgu, çoklu faktörler ile g arasında bir bağlantı kurulmasına zemin hazırlamıştır.
D. İkinci-Düzey (Higher-Order) Model
Bu modelde, geniş yetenekler (ör. kristalize zekâ, akıcı zekâ) alt testlere yüklenir, ardından bu geniş yetenekler üst düzeyde g faktörüne yüklenir. Bu model, Spearman’ın tek faktör yaklaşımı ile Thurstone’un çoklu faktör yaklaşımı arasında tarihsel bir uzlaşı işlevi görür. 20. yüzyılda yapılan zekâ araştırmalarında en çok kullanılan model buydu. Basitçe bu model, Amerikan “bottom-up” yaklaşımıdır. Önce alt faktörler çıkarılır, bunların korelasyonlarından g elde edilir.
E. Bi-Factor Modeli (Holzinger & Spearman etkisi ve Carroll’un savunduğu model)
Hem g faktörü hem de grup faktörleri doğrudan ölçülen değişkenlere etki eder.
g’nin etkisi grup faktörlerinden bağımsızdır.
İngiliz psikometri ekolünün “top-down” yaklaşımına dayanır: g önceliklidir. Uzun süre geri planda kaldı; lâkin Carroll’un (1990’lar) Üç Tabakalı Teorisi ve Gignac’ın (2000’ler) çalışmalarıyla yeniden önem kazanmıştır.
Thurstone hariç, ki kendisi de sonra high-order (ikinci-düzey) modeli kabul etmiştir, bu modellerin ortak teorik kabulü aslında zihinsel becerilerde bireysel farklılıklar olduğu ve bu beceriler için ortak bir faktörden - yani g - bahsedebilmesidir. Tüm bilişsel testlerin pozitif manifold (yani daima pozitif korelasyonlar) üretmesi, ortak bir zihinsel kapasite/bilişsel beceri/genel zekâ fikrini desteklemiştir. Sonuç olarak, testlerdeki görevlerde (task) ortak bir genel faktör (g) bulunur; buna ek olarak, teste özgü özel faktörler (s) vardır. Zekâ, tek bir temel kaynaktan türemektedir ve g, bireyin genel zihinsel kapasitesini yansıtır.
Bu teorik modellerin temelini oluşturan yöntem ise faktör analizidir (önce keşfedici, ardından doğrulayıcı — exploratory ve confirmatory factor analysis). Ayrıca günümüzde uyum indeksleri (CFI, RMSEA, SRMR vb.), teorik modellerin karşılaştırılmasında standart ölçütler hâline gelmiştir.
III. Modelleri Okumak
Modelleri tanıttıktan sonra görseller üzerinden modelleri okumaya çalışalım. Model için yazdığım açıklamayı okuduktan sonra görsele bakarsanız kolayca anlayacağınızı düşünüyorum.
İlk önce (a) iki faktör modeli.
Sizin için okuyayım: Sol tarafta bir tane genel (g) faktör var. Bu genel faktör MV yani ölçülen değişkenlerle ölçülüyor. Ölçülen değişkenlerin (MV) sağ tarafında spesifik faktörler (s) ve ölçüm hatası (e) var.
İkincisi Thurstone’un (b) Çoklu Faktör Modeli.
Bu görselde fark ettiyseniz testleri etkileyen 5 tane farklı faktör var (orjinal argümanda 7). Bu faktörler birbirinden bağımsız ve belirli bir gruplama içerisindeler. Dahası, bahsedilen faktörleri bağlayan bir genel faktör (g) yok. Faktör a, b, c ve d’ye grup faktörleri demek yanlış olmaz.
Şimdi, WAIS üzerinden (c) korelasyonlu faktörler modelini inceleyeceğiz ve somut örneklerle devam edeceğiz.
Bu modelde zekâ, tek bir genel faktör (g) üzerinden değil, birden fazla geniş bilişsel yetenek üzerinden tanımlanmaktadır. Her bir geniş faktör, kendi altına yerleştirilmiş özel alt testler aracılığıyla ölçülür.
Genişçe yazmak gerekirse:
Sözel Yetenek (Verbal Ability) boyutu, Benzerlikler (Similarities), Kelime Bilgisi (Vocabulary), Genel Bilgi (Information) ve Kavrama (Comprehension) alt testleriyle ölçülmektedir.
Algısal Yetenek (Perceptual Organization) boyutu ise Desen Tamamlama (Block Design), Matris Akıl Yürütme (Matrix Reasoning), Görsel Bulmacalar (Visual Puzzles), Resim Tamamlama (Picture Completion) ve Ağırlıklar (Figure Weights) testlerinden oluşmaktadır.
Çalışma Belleği (Working Memory), Rakam Dizisi (Digit Span), Aritmetik (Arithmetic) ve Harf-Rakam Dizisi (Letter-Number Sequencing) alt testleri aracılığıyla değerlendirilmektedir.
Son olarak, İşlemleme Hızı (Processing Speed) boyutu Sembol Arama (Symbol Search), Kodlama (Coding) ve İptal (Cancellation) testleri ile ölçülmektedir.
Burada kritik nokta, korelasyonların büyüklüğü ve yönüdür (Faktör analizinde aslında bunlara faktör yükü deriz). Faktörler ile alt testler arasındaki yükler, hem empirik faktör analizleri hem de teorik gerekçeler temel alınarak belirlenir. Örneğin, Benzerlikler (SI) alt testinin Sözel Yetenek faktörüyle yüksek oranda korelasyon göstermesi beklenir çünkü testin içeriği doğrudan sözel kavrama ve soyutlama becerileri ile ilişkilidir. Eğer bu test, teorik ve empirik dayanağı olmayan şekilde başka bir faktöre (örneğin Algısal Organizasyon) yerleştirilseydi, modelin uyum istatistikleri (fit indices) bozulur ve kavramsal tutarlılık zedelenirdi. Bu söylediğimi daha iyi açıklayayım.
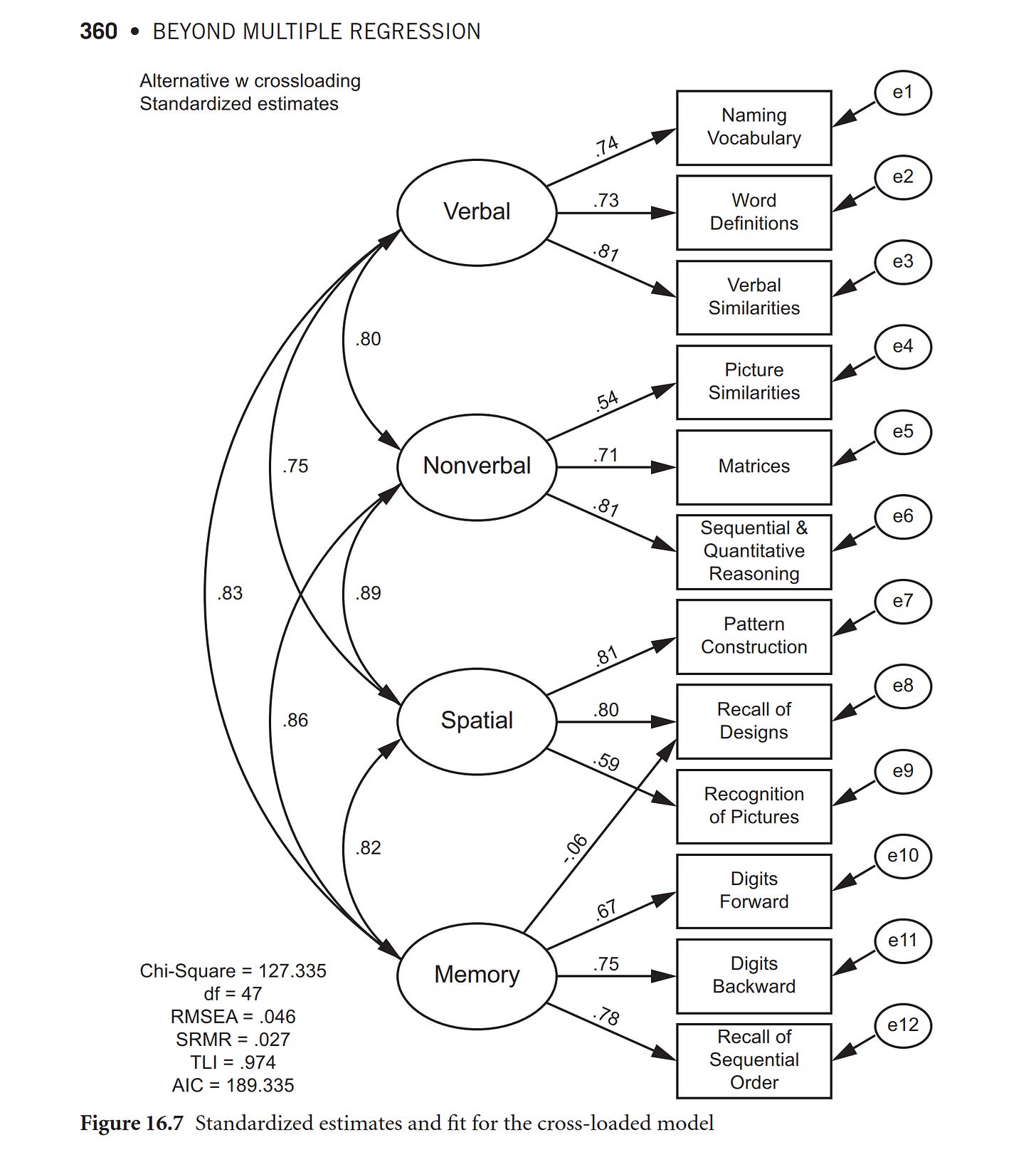
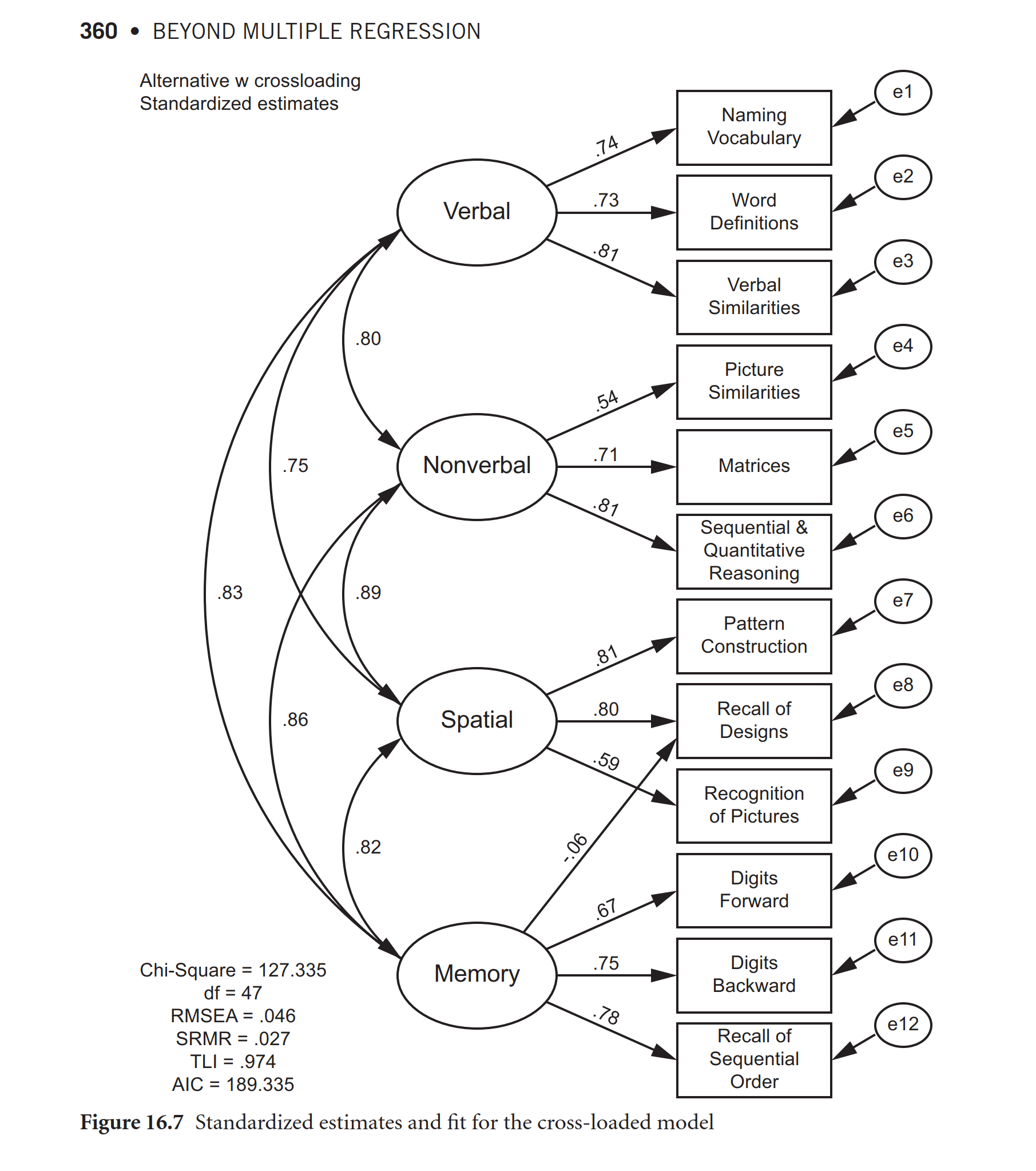
Aşağıdaki görsele bakalım. Recall of Designs (dizayn anımsama) testinin, Memory (bellek) faktörüne yüklenmesi denenmiş. Fakat faktör yükü, Spatial (uzamsal) faktöre kıyasla oldukça düşük kalmıştır. Bu durum, testin aslında bellek kapasitesinden çok uzamsal-mekânsal yetenekleri yansıttığını göstermektedir.
Sonuç olarak, Recall of Designs testi kısa süreli bellekten ziyade uzamsal yeteneğin bir göstergesidir. Bu nedenle, faktör analizinde elde edilen faktör yükleri yalnızca istatistiksel bir sonuç değil, aynı zamanda bilişsel süreçlerin doğasına ilişkin teorik bir çerçeve de sunar. Bu noktada faktör analizi öğrenmek, bu testlerin hangi faktörlere nasıl ve hangi şartlar altında yüklendiğini, diğer yüklemelerle nasıl test edildiğini anlamak için önemli bir araç. Dahası, faktör analizi zekâ araştırmacılarının en güçlü ve tartışmalı silahı.
Kalan diğer iki modeli karşılaştırmalı olarak inceleyelim. İlki higher-order (ikinci-düzey) g modeli, ikincisi bi-factor g modeli.
Öncelikle bu iki modelin neden Carroll’dan etkilendiğini anlatalım (kendi çalışmasında Carroll’un açıkça tercih ettiği model bi-faktör modelidir). Carroll, 1930–1985 arasında yayımlanmış 460’tan fazla veri setini analiz ettiği Human Cognitive Abilities: A Survey of Factor-Analytic Studies kitabında modern istatistik yöntemlerini kullanarak Stratum I, Stratum II ve Stratum III şeklinde hiyerarşik bir yapı öne sürer.
Stratum III - genel faktörü yani g’yi temsil eder; Stratum II geniş yetenekleri (yani grup faktörleri, mesela bahsettiğimiz bellek gibi) temsil eder; Stratum I ise tekil görevlerle (yani gördüğünüz kutucuklardaki testler) ölçülen somut becerileri, kısacası ölçülen değişkenleri, temsil eder.
Bu hiyerarşik yapıdan yola çıkarak John Carroll’ın bilişsel yetenek tanımını 3 maddede özetleenbilir:
a) Birbirinden farklı birden fazla faktör var, b) Bu faktörlerin etkileri bilişsel yeteneğin alanı içinde farklı düzeylerde genellik gösteriyor, c) En genel etki olan g faktörü hemen hemen tüm bilişsel ölçümlerle doğrudan ilişkili ve bu g faktörü diğerlerinden bağımsızdır (Beaujean 2015, s. 132).
Yukarıdaki görselde sırayla higher-order ve bi-faktör modelini görüyorsunuz. Bu modelleri tek tek değil, karşılaştırarak açıklayacağım. Anlayacağınızı düşünüyorum çünkü diğer iki görselin nasıl okunacağını gösterdim. Benzer mantığı burada düşünün. g var, grup faktörleri (GF: yani V, PO, WM ve PS) var ve grup faktörleri içerisinde spesifik yetenekler, diğer bir deyişle ölçülen değişkenler (MV) var.
İlk ve belki de en önemli fark, modellerin g’nin ölçülen değişkenlerle (MV) olan ilişkisini nasıl temsil ettiğidir. Bi-faktör modelinde g, ölçümler üzerinde doğrudan bir etkiye sahiptir; dolayısıyla, g’deki bir değişim, ölçümlerde g’nin faktör yüklerinin büyüklüğüne ve boyutuna bağlı olarak beklenen bir değişime yol açar. İkinci-düzey modellerde ise g, ölçümler üzerinde doğrudan bir etkiye sahip değildir. Bunun yerine, g’nin ölçümlere olan etkisi dolaylıdır ve grup faktörleri (GF) üzerinden işler. Başka bir deyişle, g’nin ölçümlere olan ilişkisi tamamen GF üzerinden işler. Dolayısıyla g’deki bir değişim yalnızca GF’de bir değişime yol açar; ölçümlerdeki herhangi bir değişim ise GF’deki bu değişimden kaynaklanır.
İkinci olarak, g’nin doğası modeller arasında farklıdır. Bi-faktör modellerinde g ile GF arasındaki temel fark, etkiledikleri ölçümlerin genişliğidir. Modeldeki ele alınışı nedeniyle bi-faktör modelindeki g çok daha geniş bir ölçüm aralığını (bütün ölçülen değişkenleri) etkiler. Buna karşılık, İkinci-düzey modellerde g ve GF, sıralarına göre ayrılır. g daha üst-düzey bir faktördür, bu yüzden GF’den daha üst bir düzeydedir. Sonuç olarak, g grup faktörlerini kapsar.
Üçüncü olarak, GF’nin bileşimi modeller arasında farklıdır. Bi-faktör modellerinde grup faktörleri, g’nin etkisi çıkarıldıktan sonra ölçümlerde ortak olanları yansıtır. Bu nedenle grup faktörleri g’den bağımsızdır. İkinci-düzey modellerde ise grup faktörleri, yalnızca ölçülen değişkenlerin alt kümesinde ortak olan şeyleri yansıtır. Yalnızca Grup Faktörleri arasında yeterli ortak varyans varsa g oluşturulabilir. Eğer g oluşturulursa, grup faktörleri hem hepsinde ortak olan şeylere (yani g) hem de yalnızca kendine özgü olanlara ayrıştırılabilir.
Dördüncü olarak, grup faktörleri arasındaki farklar g ile grup faktörlerinin birbirine nasıl ilişkili olduğuyla ilgilidir. Bi-faktör modelinde grup faktörleri, g’nin çıkarılmasından sonra kalan ölçümler arasındaki kovaryanstan oluşur. Dolayısıyla bi-faktör modellerinde g ve grup faktörleri birbirinden bağımsızdır. g’deki bir değişim grup faktörlerinde bir değişim yaratmaz, tersi de aynı şekilde geçerlidir. İkinci-düzey modellerde ise g ve grup faktörleri bağımsız değildir.
Zekâ alanındaki araştırmacılar, bu modeller üzerinden genel zekânın (g) bir testten alınan skorun tamamını açıklamadığının farkındadır. Bu nedenle alandaki çalışmalar yalnızca g’yi değil, aynı zamanda g dışındaki grup faktörlerini (güncel terminolojide broad abilities), spesifik faktörleri (her bir teste özel), ölçüm hatalarını, kişilik özelliklerini ve diğer değişkenleri de anlamaya ve ölçmeye odaklanmaktadır.
Küçük bir not: Klinik psikologlar ve pratisyenler genellikle ikinci-düzey modeli (higher-order model) tercih etmektedir. Bu yaklaşımın en güncel hâli Cattell–Horn–Carroll (CHC) modelidir. Raymond Cattell, bugün internette sıkça gördüğünüz kristalize zekâ (Gc) ve akışkan zekâ (Gf) kavramlarını ortaya atmıştır. Bunlara “grup faktörleri” demek yanlış olmaz; her ne kadar güncel terminolojide broad abilities kavramı kullanılsa da. John Horn ise bu modeli genişleterek işlem hızı, görsel-uzamsal yetenek, işitsel yetenek ve kantitatif bilgi gibi yeni yetenek alanlarını eklemiştir. Böylece Cattell–Horn–Carroll sentezi ortaya çıkmıştır. Tercih edilmesinin nedeni, testi yaptıran kişilere bilişsel alanlardaki güçlü ve zayıf yönlerini açıklamada oldukça kolaylık sağlamasıdır.
Buna karşılık, zekâ araştırmacıları ise çoğu akademik dergide bi-faktör modelini kullanmaktadır. Bunun nedenleri, araştırma bağlamındaki avantajlarıdır:
Büyük test bataryaları üzerinde uygulandığında, hiyerarşik CHC modeline kıyasla daha iyi uyum indeksleri üretmektedir.
Araştırmacılar, genel zekâ (g) ile alan-özgül varyansı net bir şekilde ayırabildikleri için bi-faktör modellerini tercih etmektedir (böylece yukarıda belirtildiği gibi, yalnızca g değil, g dışındaki faktörler de kolayca incelenebilmektedir).
IV. Sonuç
Zekâ teorileri çoğu zaman “anlamsız” ya da “belirsiz” bulunur. Ama tarihsel sürece bakıldığında, bu teorilerin modern psikolojinin, hatta veri biliminin temelini attığını görmek çarpıcıdır. Korelasyon kavramından faktör analizine, bugün kullandığımız istatistiksel yöntemlerin çoğu aslında zekâ/bilişsel yetenek kavramının kökenini anlamaya çalışırken geliştirilmiştir.
İşin en ilginç tarafı, neredeyse tüm bilişsel testlerde görülen pozitif korelasyonlardır: matematikte iyiyse genellikle sözelde de iyidir; hızlı okuyan genelde hızlı problem çözer. Bu “pozitif manifold”, Spearman’ın g faktörünü tanımlamasına yol açtı. Yani testlerin ardında, farklı içeriklerin ötesinde, ortak bir zihinsel kapasite var.
John Carroll’un 1993’teki dev çalışmasıyla zekâ teorileri konusundaki tartışmaları birleştirdi. Basitçe zekâ üç tabakalıdır. Dar beceriler → geniş yetenekler → en üstte genel zekâ (g). Bugün hâlâ zekâ araştırmalarında kullanılan testler bu modelin mirasıdır.
Zekâ teorileri belirsiz ya da anlamsız değil; aksine, bize şu temel özelliğimizi gösteriyor: İnsan zihni, farklı yollarla ölçülebilen ama daima birbirine bağlanan yeteneklerden oluşur. Bu varsayımı anlamak geniş bir alanın temel sorusu: “İnsan zekâsının ortak paydası nedir?”
Kaynakça
Beaujean, A. (2015). John Carroll’s Views on Intelligence: Bi-Factor vs. Higher-Order Models. Journal of Intelligence, 3(4), 121-136. https://doi.org/10.3390/jintelligence3040121
Carroll, J. B. (2004). Human cognitive abilities: A survey of factor-analytic studies. Cambridge University Press.
Cucina, J., & Byle, K. (2017). The Bifactor Model Fits Better Than the Higher-Order Model in More Than 90% of Comparisons for Mental Abilities Test Batteries. Journal of Intelligence, 5(3), 27. https://doi.org/10.3390/jintelligence5030027
Jensen, A. R. (1998). The g factor: The science of mental ability (1. publ). Praeger.
Kan, K.-J., Psychogyiopoulos, A., Groot, L. J., De Jonge, H., & Ten Hove, D. (2024). Why Do Bi-Factor Models Outperform Higher-Order g Factor Models? A Network Perspective. Journal of Intelligence, 12(2), 18. https://doi.org/10.3390/jintelligence12020018
Keith, T.Z. (2019). Multiple Regression and Beyond: An Introduction to Multiple Regression and Structural Equation Modeling (3rd ed.). Routledge. https://doi.org/10.4324/9781315162348







